previous

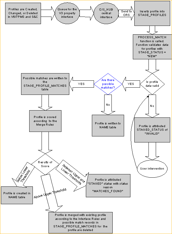
ORS Profile Flow

The diagram begins with the processing of the Profiles from the external PMS' to ORS. There are branches that profiles can take in between but will eventually with manual intervention make it into the ORS database. See below.