previous

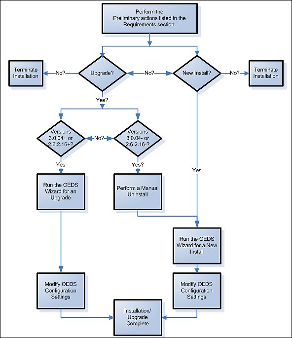
OEDS Installation and Upgrade Process Flow

See Also